首页\手机软件\江豚网
江豚网 江豚网

江豚网

购物软件推荐大全 最正品的购物APP 好用的购物软件

类型:网上购物大小:185.88M更新时间:2026-01-01 17:01

简介 应用信息 相关版本 热门应用 同类推荐

编辑评语:武商集团官方购物网站。

应用简介

江豚网是一款专为商家用户设计的便捷管理店铺的手机软件。商家可以查询订单详情,处理订单发货、退货等,极大提升购物流程,支持现金、微信、支付宝等多种收款方式,以及赊账、积分、储值卡等百变收款模式。商家可以轻松查看订单详情,处理订单发货、退货等,减少运营成本,提供卡券核销功能,方便商家处理顾客的优惠券、会员卡等核销需求,商家可以发布短视频,展示商品特色或店铺环境,吸引更多顾客关注。

江豚网app使用教程

一、如何绑定会籍

1、选择并切换到【我的】界面,点击右上方的“绑定会籍”。

2、输入自己的身份证号,以方便查询会员积分,最后点击绑定就可以了。

二、跨境商品税费和价格说明

1、跨境商品税费说明

2、跨境商品价格说明

(1)市场价∶商品展示的市场价可能是品牌专柜价格、商品吊牌价格或者品牌供应商提供的正品零售价(如厂商指导价、建议零售价等);由于地区、时间的差异性和市场行情的波动,品牌专柜标价、商品吊牌价格可能与您购物时展示的不一致,该价格仅供参考。

(2)会员价:江豚网会员用户购买的商品详情页显示的售价,是会员最终决定是否购买该商品的依据。

(3)运费∶用户购买商品时一并支付的商品运输费用,包含境外商品清关作业费和快递费。因地区差异、清关模式不同,具体金额以结算页面为准。

(4)税费∶用户购买的境外商品以跨境电子商务形式进口清关时,按照国家政策法规依法缴纳的税收费用。具体金额以结算页面为准,缴纳标准可查询平台税费说明文档。

(5)价格异常∶因可能存在系统缓存、页面更新延迟等不确定情况,导致价格显示异常,商品的具体售价请以订单结算页价格为准。如您发现异常情况出现,请立刻联系我们补正,以便您能顺利购物。

三、常见问题

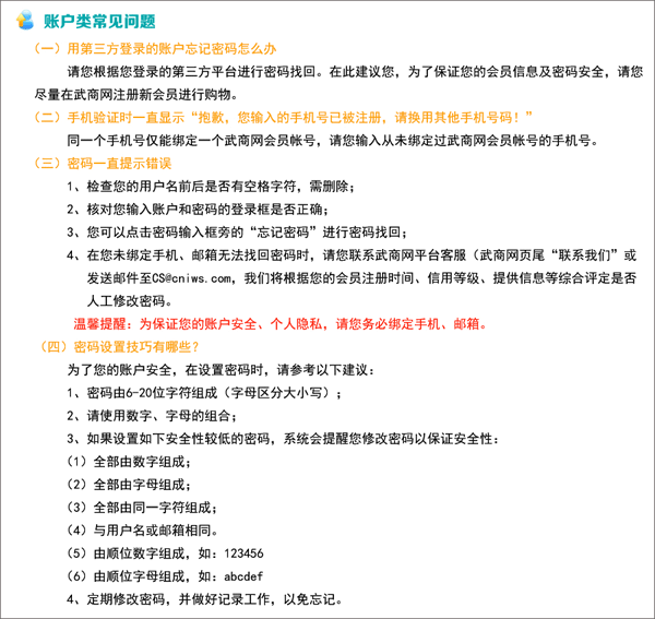
1、账号类问题

2、购物类问题

3、支付类问题

4、发票类问题

5、配送类问题

6、一卡通问题

应用特色

1、线上线下融合的购物体验,以“实体品质保障”为核心,支持线上购买与线下自提、配送结合的模式,兼顾便捷性与品质信任感。

2、全场景生活服务覆盖,整合了本地生活服务,包括旅游、美食推荐、娱乐活动等,形成“购物+生活”的一站式生态。

3、会员体系与积分互通,支持通过身份证号一键绑定武商会员,查询积分并兑换权益(如津贴、折扣券),增强用户粘性。

应用亮点

1、智能推荐与精准营销,依托数据科学家团队,收集用户行为数据并搭建算法模型,实现“千人千面”的个性化推荐。

2、定制化消费分期服务,结合互联网金融优势,针对用户特征提供分期付款选项,降低高单价商品的购买门槛。

3、设有“品牌街”汇聚大牌商品,以及“武商惠”每日特价专区,覆盖从高端到实惠的商品选择。

需要网络免费无需谷歌市场

应用信息

  • 开发商 : 武汉武商电子商务有限公司
  • 系统要求 : 需要支持安卓系统5.2以上
  • 适用人群 : 年满十八周岁以上
  • 更新时间 : 2026-01-01 17:01
  • 语言 : 中文
  • 当前版本 : v6.5.0
  • 包名 : com.wushang
  • MD5 : 2C94737949FD1BCA9C921DC78F0BB5C3
  • 隐私政策:查看
  • 游戏权限:查看
  • 备案号: 鄂ICP备13014517号-2A

相关专题更多

购物软件推荐大全 最正品的购物APP 好用的购物软件
购物软件推荐大全 共收录157款

购物软件推荐大全

2026-01-08

有哪些非常好用的购物软件呢?今天小编就为大家带来购物软件推荐大全,这些软件拥有超多不同购物体验,提供了非常便捷和优质的购物服务,超多不同的商品可以随时提供服务,让你可以轻松进行使用购物。

查看详情

热门合集推荐更多

历史日志

江豚网更新内容